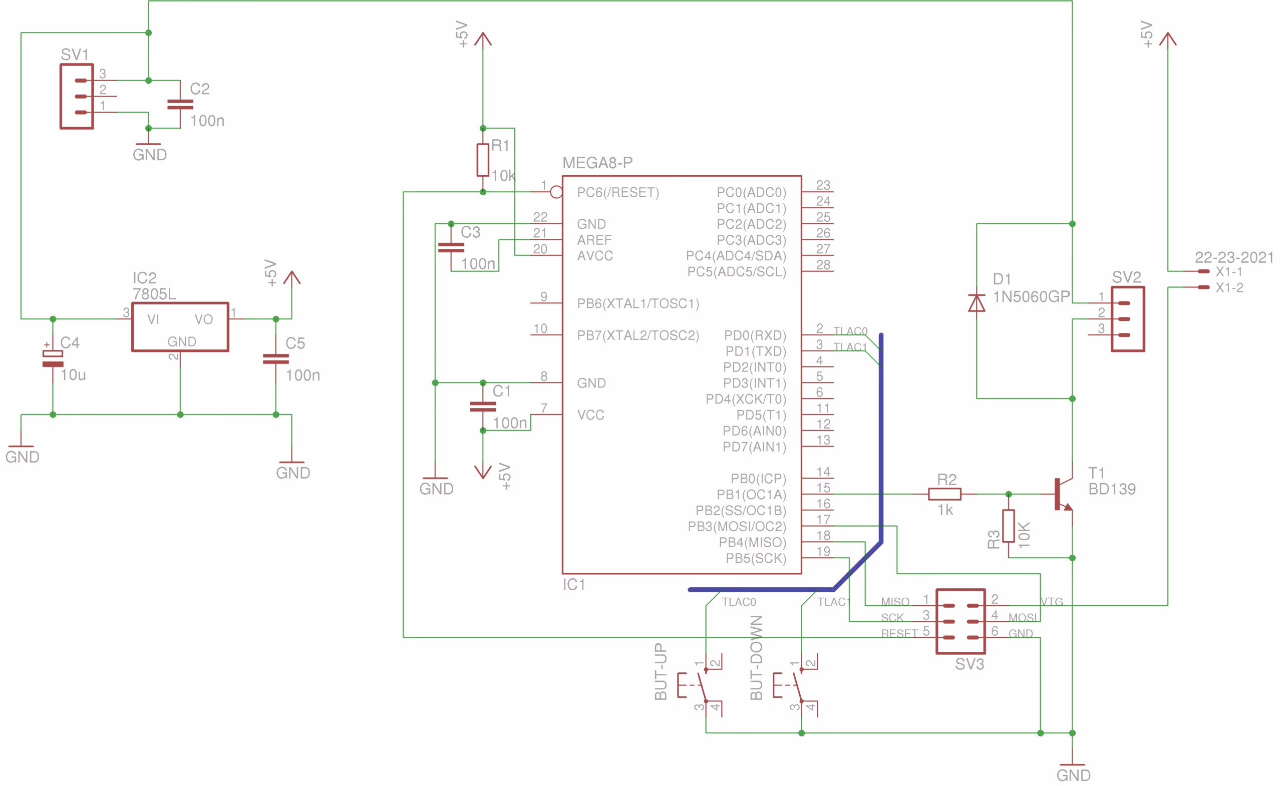
Konstrukce je pouze ukázka funkčnosti PWM.
Částečně moje konstrukce (návrh schématu a pájení + oživování a program), která slouží k regulaci LED, ventilátorů a dalších zařízení odebírající
maximální proud do 0.5A (vzhledem k buzení) při maximální výkonové ztrátě na tranzistoru 12.5W a vstupním napětí maximálně 30V (kvůli 78L05).
Vzhledem k tomu, že je tranzistor řízen pomocí PWM a tranzistor je otevřen až do saturace výkonová ztráta se vypočítá:
Proud Ic = 0.5A
Napětí v saturaci Uce = 0.5V
Ztrátový výkon bude Pztr = U * I = 0.25W
V programu je ochrana proti podtečení i přetečení.
Frekvence PWM je téměř 1KHz. Nastavení mikrokontroleru je defaultni.
Schema (600DPi)
DPS (600DPi)
DPS TOP (600DPi)- fotocesta
DPS BOTTOM (600DPi)- nažehlovací metoda(už připraveno k nažehlení)
Fotky hotové desky (prototyp)
<#EN>
Device is only functional example of PWM.
Device is used for regulation LED, fan and other device with max current 0.5A and max power of transistor 12.5W and input voltage 30V (78L05).
PWM is controled transistor and transistor is in saturation, loss-power is calculated:
Current Ic =0.5A
Voltage in saturation Uce = 0.5V
Loss-power is Ploss = U * I = 0.25W
In the program is shild contra underflow and overflow.
Frequency PWM is about 1KHz. Microcontroller is set default.
(600DPi) Schematic:
(600DPi) PCB:
(600DPi) Photo-etching PCB TOP:
(600DPi) Laser printing PCB BOTTOM:
Pictures of finished board (prototype).














Žádné sociální komentáře k dispozici.