Pod stále větším zájmem o PWM regulaci, jsem vytvořil jednoduchý program,
který ovládá 3 led diody pomocí 6-ti tlačítek a
PWM regulace (Pulzně Šířková Modulace [Pulse Width Modulation] ) . PWM regulací lze ovládat od diod, přes řízení stejnosměrných motorů až po IR datový přenos.
Protože jsem neměl k dispozici RGB led diodu, zprovoznil jsem PWM na 3 jednotlivých diodách a na závěr 2x PWM na RG diodě.
Celé jsem to vyzkoušel na
na vývojové desce a programátor byla moje verze BiProgu
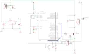
schéma:
Zdrojový kód dostupný v jazyku C! (tzn. není zde pouze HEX) a schéma v Eagle!
(schéma je převzaté z vývojové desky a je možné, že jsem se přehlédl, proto dávejte pozor :-))







Žádné sociální komentáře k dispozici.