Články
Podrobné návody, recenze a technické postupy zaměřené na mikrokontroléry, IoT, 3D tisk a další oblasti bastlení. Naleznete zde praktické projekty, tipy na optimalizaci a řešení reálných problémů z dílny komunity.

12.07.2013
Návod jak naprogramovat AVR v linuxu s avr-gcc a terminálem
Zkusím Vám stručně a přehledně napsat návod, jak programovat mikrokontroléry (slengově mikroprocesory) AVR.

12.07.2013
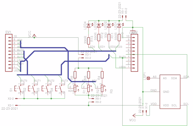
Jednoduchý kit k LaunchPadu od TI/ Simple kit for LaunchPad by TI
Tak tu máme další bastl.

12.07.2013
Tříkanálový teploměr do auta s ATMega8 a LM335/Three-channel thermometer in the car with ATMega8 and LM335
Hned v první řadě bych chtěl říci, že cílem NEBYLA extrémní přesnost, ale cena.
12.07.2013
Funkční programy pro MSP430 (MSP430F2132) / Code for MSP430 (MSP430F2132)
Tak jsem začal s přepisováním programů z MSP430G2553 na MSP430F2132 / I began to rewrite code for MSP430F2132 .

12.07.2013
Indikátor zaseknutého ventilátoru
Jedná se o jednoduché zapojení operačního zesilovače s několika součástkami okolo.
