Hned v první řadě bych chtěl říci, že cílem NEBYLA extrémní přesnost, ale cena. Proto jako čidla byla zvolena LM335. Prvním čidlem se bude měřit teplota
vnitřku vozidla, druhým venkovní teplota a třetím, v tomto případě, bude teplota vody v chladiči. Teploměr byl navržen jako relativně univerzální, proto obsahuje
stabilizátor (7805) a jako chladič je použita rozlitá měď na plošném spoji. Jako donastavovací prvek je použit víceotáčkový trimr, který je po
nastavení zalepen tavnou pistolí, nebo jsou připraveny odpory pro pevné nastavení. Zdroj obsahuje cívku s kapacitorem pro odstranění možného rušení z automobilu (aby se mikrokontrolér nerestartoval).
Celý návrh je navržen pro další možné vylepšení.
Každý vývod může být připojen na další periferii. Jak na obrázku vidíte, přesnost je dostačující. Během návrhu moc problémů nebylo, avšak nastaly během psaní programu.
Jako například špatné zobrazování záporných hodnot, což bylo vyřešeno absolutní hodnotou, tedy pokud je hodnota menší než nula, automaticky se výsledek násobí -1.
Pokud jakékoli čidlo dosáhne teploty +7 °C a nižší, rozbliká se nápis !POZOR! střídající se s hvězdičkami (od této teploty je pravděpodobnější výskyt náledí). Protože třetí čidlo bylo zamýšleno na měření vyšších
hodnot, zobrazení u tohoto čidla je rozšířeno o řád stovek.Minimální krok je 5V/1024 = 4.8828125mV tzn 0.48°C. Procesor je nastaven defaultně, tzn. z výroby. Tedy oscilátor vnitřní 1MHz. V programu je vypnuto blikání kurzoru i samotný kurzor.
Nyní už následují obrázky s možností stáhnutí zdrojového kódu v *.HEX zde.
Pro velký zájem stažení kódu v *.c zde
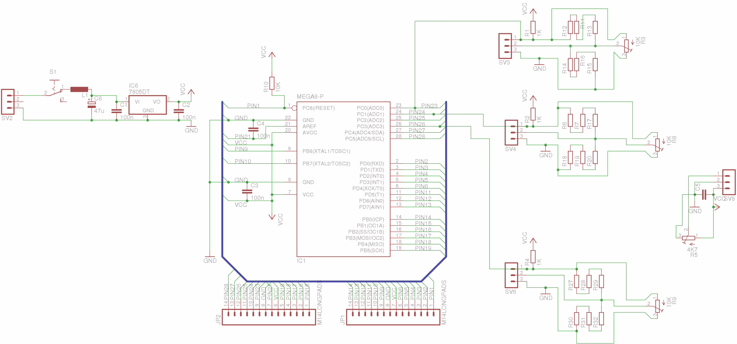
Schéma:
DPS (rozlišení 600DPi):
DPS pro nažehlovací metodu (předloha se neobrací, rovnou se tiskne, rozlišení 600DPi):
Zapojení vývodů displeje:
A nyní fotografie výrobku:
















Žádné sociální komentáře k dispozici.