V tomto článku vám popíšu, jak naprogramovat tuto levnou vývojovou desku s mikrokontrolérem STM32F030. Jako programátor jsem využil ST-LINK dostupný na každé originální vývojové desce Nucleo. Program jsem si připravil v grafickém editoru CubeMX a editoval ho ve vývojovém prostředí AC6 (openstm32.org). Nahrání programu popřípadě jeho ladění probíhá také v AC6.
Na čínském prodejním portálu aliexpress jsem narazil na levnou vývojovou desku s STM32F030F4P6.
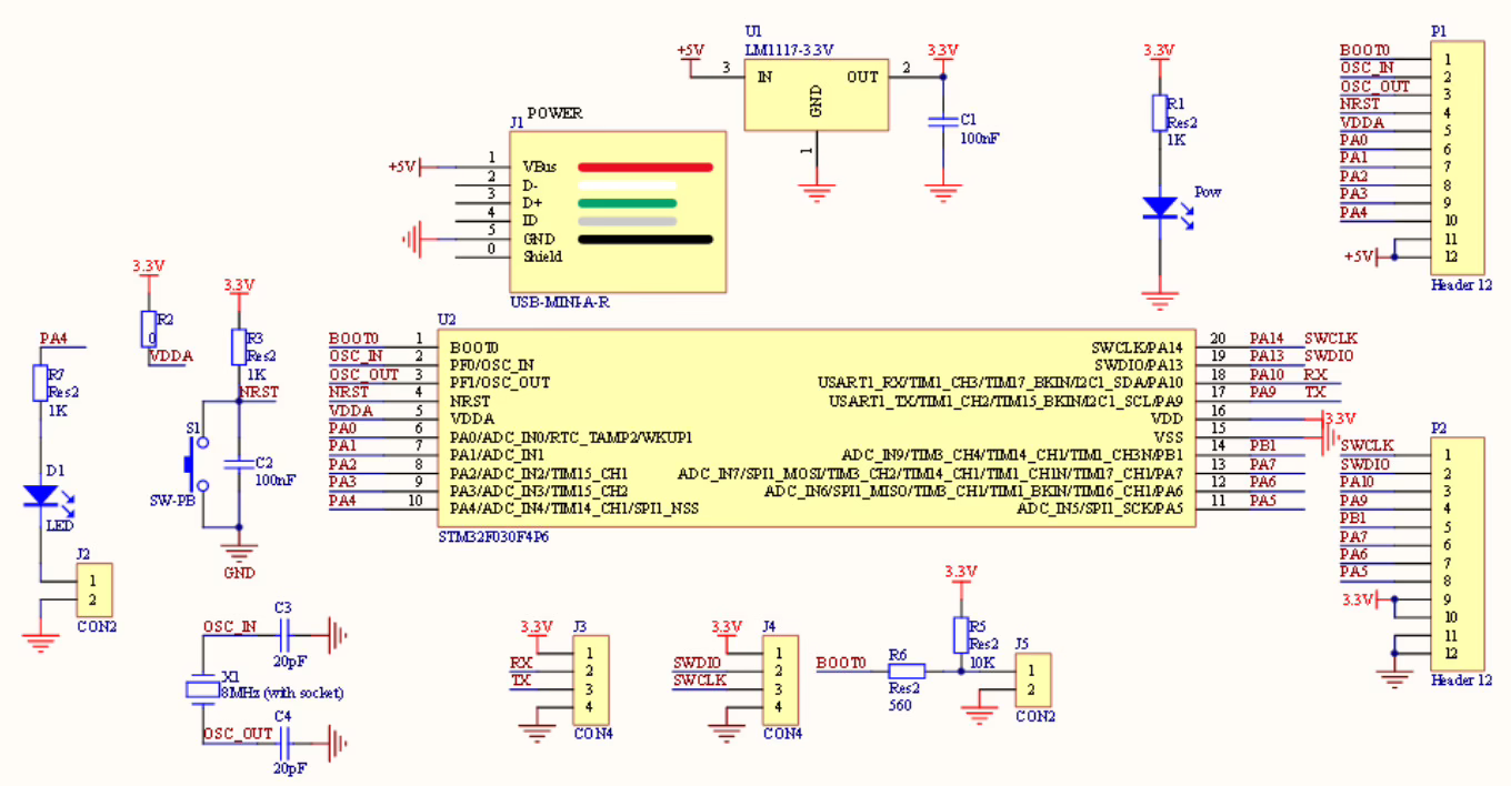
Deska, kromě samotného mikrokontroléru z rodiny STM32, obsahuje pouze 3.3V stabilizátor, micro USB, reset tlačítko, LED řízenou z mikrokontroléru a LED indikující připojené napájení.
Desku s mikrokontrolérem STM32F030F4P6 jsem zakoupil na aliexpress za 4.85 USD. Sehnat se ale dá i za 2.5 USD + 3.43 USD pošta do ČR na hotmcu.com nebo 2 USD + 2.60 USD pošta do ČR na electrodragon.com.
O STM32F030F4P6
ARM Cortex M0 32-bit s frekvencí jádra až 48 MHz
FLASH: 16 kB
SRAM: 4 kB
Napájení: 2.4 až 3.6V
1x 16-bit časovač s rožšířeným nastavením
4x 16-bit časovač
1x SPI (SPI1)
1x I2C (I2C1)
1x USART (USART1)
1x 12-bit ADC
15 GPIO
pouzdro TSSOP20
Mikrokontrolér STM32F030 ve variantě F4P6 zatím nemá podporu ve vývojovém studiu Arduino skrze knihovnu stm32duino.
Schéma zapojení a DPS jsou zobrazeny níže (zdroj: icstation.com – momentálně vyprodáno)
Jak jsem zmínil výše, jako programátor jsem použil originální vývojovou desku od STMicroelectronics, která obsahuje ST-LINK. Tento programátor a debugger v jednom je dostupný na všech vývojových deskách Nucleo.
Pro vyzkoušení komunikace a funkčnosti jsem vytvořil triviální kód s blikáním LED.
Nastavení je zobrazeno níže.
Nastavení generování kódu pro AC6 (openstm32.org)
Propojení programátoru ST-Link a desky s STM32F030
Nucleo – STM32F030
SWCLK – CLK
SWDIO – DIO
NRST – NRST
3V3 – 3V3
GND – GND
Jumper na desce s STM32F030 označený jako BOOT0 musí být spojený s GND.
Jumpery na desce Nucleo, které jsou označeny jako ST-LINK musí být rozpojeny. Jinak by se programoval mikrokontrolér na Nucleo vývojové desce.
Propojení programátoru a vývojové desky vidíte níže.
Vygenerovaný kód v CubeMX naimportujete do AC6 (popřípadě jiného IDE) a po kompilaci kódu ho jednoduše nahrajete do STM32F030. Kromě nahrání můžete kód v mikrokontroléru i ladit (debug).










Žádné sociální komentáře k dispozici.