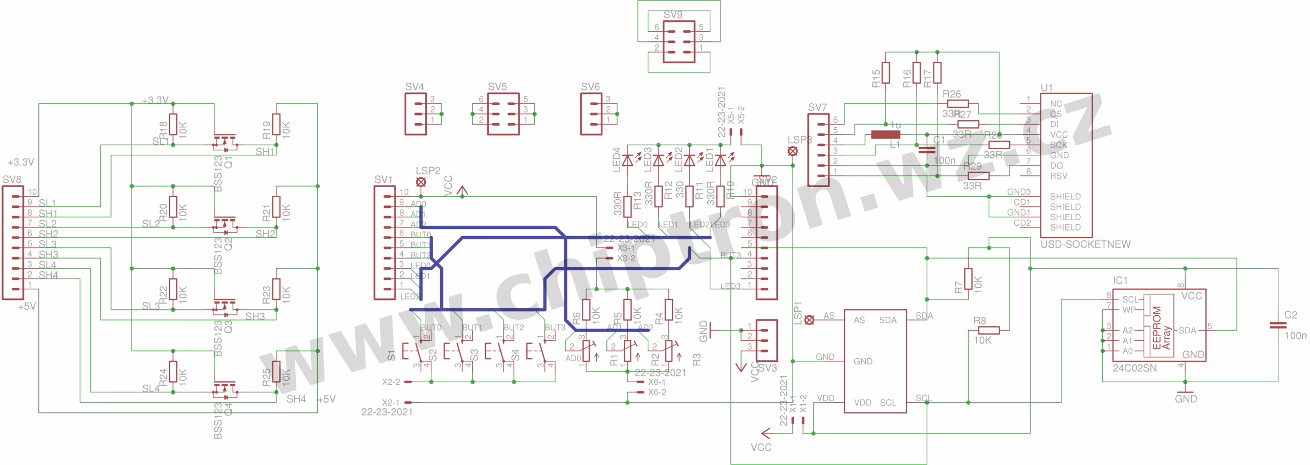
Jak nastal čas, tak první kit přestal být dostačující a tak jsem navrhl druhou verzi, tentokrát s dalšími periferiemi. Nově je zde slot k micro SD kartě,
rozšiřující piny, EEPROM paměť (24C02/04/08) , možnost připojeního externího zdroje +5V, konverze logiky mezi napětími +3.3V a +5V obousměrně. Realizovány jsou pomocí známého zapojení
s unipolárním tranzistorem (dále jen UT) a dvěma rezistory. Nakonec jsem se snažil o lepší rozmístní součástek. Pokud potřebujete převodník USB – UART, odkaz je zde nebo zde s FT230XS.
Zapojení by bylo přes, již zmíněné, převodníky s UT. Z minulého kitu jsem ponechal tlačítka, led, trimry, AD7415 (čidlo teploty). Jediné co jsme vynechal
bylo čidlo analogové teploty (LM35DZ).
Schéma (rozlišení 600DPi):
DPS (rozlišení 600DPi):
DPS k fotocestě (rozlišení 600DPi):
DPS k nažehlení (rozlišení 600DPi):
Nakonec pár fotografií:













Žádné sociální komentáře k dispozici.