Architektura „Silent Switcher“ firmy Linear Technology výrazným způsobem snižuje EM emise.
Jak to funguje?
Architektura „Silent Switcher“ první generace použitá v obvodech LT8614, LT8640, LT8641 snižuje EM emise pomocí:
1. návrhu interní struktury obvodu a optimálním rozmístěním vývodů na pouzdře
2. dobře kontrolovanými náběžnými a doběžnými hranami
3. správným návrhem plošného spoje, který minimalizuje plochy „horkých smyček“ na desce plošných spojů (DPS)
4. minimalizací impedance GND na DPS
5. rozprostřením spektra modulací spínací frekvence
Vylepšená verze, „Silent Switcher 2“ použitá v obvodech LT8609S, LT8640S, LT8643S, LT8645S jde ještě dále:
1. interní struktura obsahuje zemnící plochu a namísto drátků propojujících čip a vývody pouzdra jsou použity měděné sloupečky
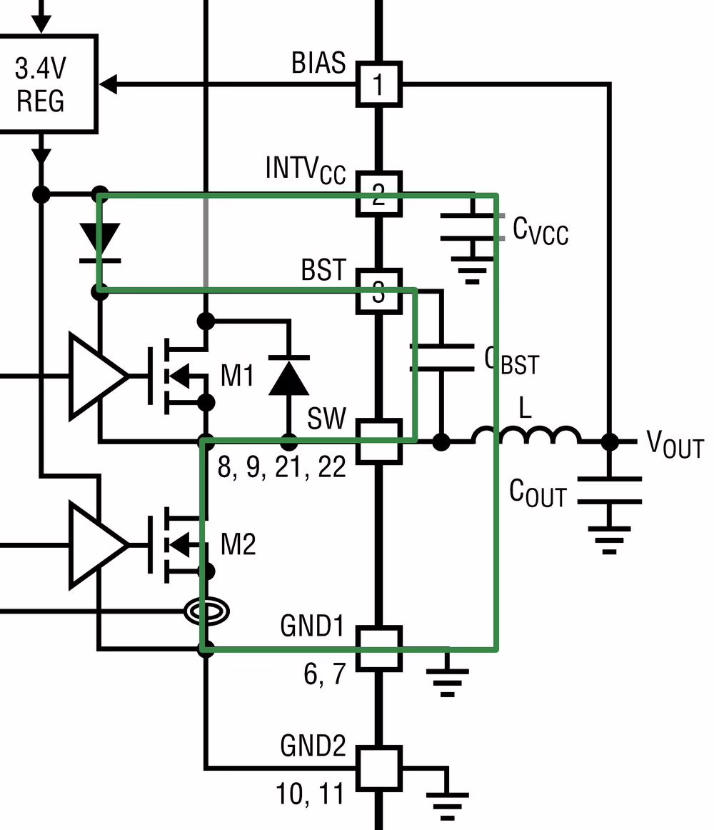
2. integruje kondenzátory připojené k vývodům BST a INTVcc, čímž ještě více minimalizuje plochy „horkých smyček“
Dalším zdrojem vysokofrekvenční (vf) energie je zakmitávání na hranách. Průběh napětí v spínacím uzlu může vypadat takto:
ale i takto:
Doba náběhu a doběhu je řádově v ns, přesto už první obvod této série, LT8614 má hrany téměř bez zákmitů. Čím strmější jsou hrany, tím více vysokofrekvenčních složek signál obsahuje. Čím je frekvence vyšší, tím kratší anténu potřebujeme pro efektivní vyzařování. Anténu do obvodu nepřidáváme úmyslně, ale mnoho struktur, které používáme jako části systému a DPS jsou antény.
Vyzařování ze spínaného regulátoru
Vyzařování se vyskytuje v rozdílovém a souhlasném módu.
Rozdílový mód vyzařování je výsledkem normální funkce obvodu, je způsoben proudem tekoucím ve smyčkách, tvořených vodiči v obvodu. Smyčky fungují jako malé smyčkové antény a vyzařují hlavně magnetická pole. Ačkoli jsou tyto smyčky potřebné pro činnost obvodu, pro minimalizaci vyzařování musí být jejich velikost a plocha v procesu návrhu kontrolovány.
Souhlasný mód vyzařování je výsledkem parazitních prvků v obvodu a je způsoben úbytkem napětí na vodičích. Proud tekoucí přes impedanci GND vytváří úbytky napětí. Když jsou k systému připojeny kabely, jsou buzeny souhlasným potenciálem GND a formují antény, které vyzařují hlavně elektrická pole. Parazitní prvky nejsou úmyslně přidány do systému, proto je porozumění a kontrola souhlasného vyzařování často obtížnější.
Proč minimalizovat plochu „horkých smyček“?
Při sepnutém spínači S1 (po rozepnutí S1 a sepnutí S2) teče proud v červené (modré) a zelené smyčce. di/dt v červené a modré smyčce je omezeno indukčností cívky. Průběh proudu je stejnosměrný se superponovanou trojúhelníkovou složkou. di/dt v zelené smyčce je omezeno pouze parazitními indukčnosti a je podstatně větší než v červené nebo modré smyčce. Zelená smyčka je naší „horkou smyčkou“. Cds na obrázku je kapacita mezi D-S MOSFET tranzistory S1 a S2.
Další „horkou smyčkou“ je boost obvod.
Proud tekoucí „horkou smyčkou“ vytváří smyčkovou anténu. Pro smyčku s obvodem menším než ¼ vlnové délky je maximální intenzita elektrického pole E rovnoběžná se smyčkou.
E=K1 f2 A I_dm
• f – spínací frekvence a její harmonické složky
• I_dm – proud tekoucí ve smyčce
• A – plocha smyčky
Když zkombinujeme obálku spektra pravoúhlého signálu s frekvenční charakteristikou smyčkové antény (f2 -> 20 log f2 = 40 log f => 40db/dec) dostaneme obálku vyzařovacích EM emisí v rozdílovém módu.
Obálka platí pro rozsah frekvencí, kdy je obvod smyčky menší než ¼ vlnové délky.
Příklad: Pro frekvenci 1GHz (horní limit pro měření vyzařování během EMC testů) je vlnová délka ve vzduchu Lambda=c/f=3e8/1e9=0,3m => Lamdba/4=75mm. Obvod smyčky na DPS je typicky menší než 75mm, pro tuto anténu tedy platí výše uvedená obálka.
Strmé doběžné/náběžné hrany jsou potřebné pro činnost obvodu, jediným způsobem jak minimalizovat vyzařování je zmenšení plochy A správným návrhem plošného spoje.
Proč minimalizovat impedanci GND?
Proudy tekoucí po GND na DPS vytvářejí úbytek napětí. Se zvyšující se frekvencí impedance stoupá v důsledku indukčnosti spojů. K takové GND stačí připojit anténu a problém s EMC je tu.
Intenzita elektrického pole krátkého dipólu je E = K2 f L I_cm
• f – spínací frekvence a její harmonické složky
• I_cm – proud tekoucí ve smyčce
• L – délka dipólu
Když zkombinujeme obálku spektra pravoúhlého signálu s frekvenční charakteristikou antény, dostaneme obálku vyzařovaných souhlasných EM emisí.
Pokud má rozdílový mód vyzařování vytvořit stejnou intenzitu elektrického pole jako souhlasný, potom K1 f2 A I_dm = K2 f L I_cm. Když vyjádříme poměr I_dm/I_cm, dostaneme
I_dm/I_cm=K2 L/ K1 f A = 48e6 L/f A [Henry W. Ott, Electromagnetic Engineering Compatibility]
pre f=100MHz, obvod smyčky 40mm => A=127,3mm2=127,3e-6m2, délka kabelu (anténa) 1m je I_dm/I_cm= 3770
Jinými slovy, souhlasný mód vyzařování je podstatně efektivnější než rozdílový mód.
Na úrovni DPS je možné omezit vyzařování minimalizací impedance GND.
Jak nám pomůže rozprostření spektra?
Napájecí zdroje neprojdou přes EMC testy ne proto, že by generovaly příliš mnoho rušení, ale proto, že je energie soustředěna v úzkém frekvenčním pásmu kolem harmonických násobků spínací frekvence. Frekvenční modulace spínací frekvence nemění celkové množství energie, ale rozprostře ji do frekvenčního pásma širšího, než je šířka vstupního filtru spektrálního analyzátoru, používaného při EMC měřeních. Obvody „Silent Switcher“ modulují spínací frekvenci v rozsahu přibližně 20% trojúhelníkovým signálem. Na obrázku je spektrum generované obvodem LT8640.
Pro více informací o produktech značky Linear Technology nás prosím kontaktujte na adrese info@soselectronic.cz
Vlastnosti:
Ultra nízké EM emise
Modulace spínací frekvence rozprostřeným spektrem
Účinnost do 95% při 1MHz, do 94% při 2MHz
Široký rozsah vstupního napětí: 3V až 65V (LT8641, LT8645S), 3,4 až 42V (LT8614, LT8640, LT8609S, LT8640S, LT8643S)
Výstupní proudy: LT 8609S – 2A, LT8641 – 3,5A, LT8614 – 4A, LT8640 – 5A, LT8640S a LT8643S – 6A, LT8645S – 8A
Navrženy v souladu s AEC-Q100: LT8609S, LT8641, LT8640, LT7640S, LT8645S.
Zdroj článku: https://www.soselectronic.cz/















Žádné sociální komentáře k dispozici.