Regulovatelné zdroje jsou nejčastěji napájené ze sítě. Co ale dělat, když potřebujete něco přenosného a doslova na baterky? Lochneská Príšera mi na facebook poslal jeho poslední výtvor.
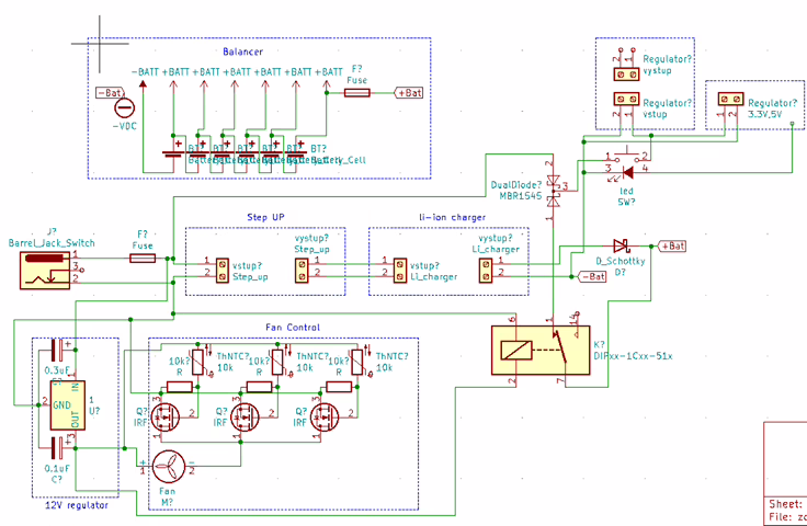
Jako regulátor si autor zvolil již hotové řešení v podobě XYS3580 (další panelové zdroje najdete v tomto článku). Tento typ zdroje není jen snižující, ale i zvyšující. Výstupní napětí tedy může být vyšší než je jeho vstupní. K tomu přibastlil 6 Li-Ion akumulátorů v podobě 18650 a k jim ještě obvod pro jejich nabíjení.
Deska 6S12A-A slouží jako nabíjecí obvod pro 6 kusů 18650, napájecí napětí tedy musí být 25.5V. Abyste mohli 18650 nabíjet z čehokoliv, je před nabíjecím obvodem step-up měnič, což vám dovolí napájet desku od 12V až do 30V právě díky použitému step-up měniči.
Díky použitým modulům je schéma velmi jednoduché.
Autorovi za jeho konstrukci děkuji.











Žádné sociální komentáře k dispozici.